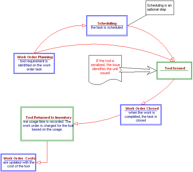
Tasks Settings Tools Usage and Equipment Rental Using APM’s serialized inventory support for tools, in addition to tracking inventory balances, you can track information about the individual resource units. You can uniquely identify each unit of the serialized resource, and track the usage costs for tools and rental equipment. Tools serialized inventory support can be used with large tools such as cranes, forklifts, and trucks, and with small tools like welding apparatus, calibration devices, and electric tools. Using APM’s tools serialized inventory support, you can link a maintainable asset to a tool resource unit to track usage on assets such as a cranes or forklifts. The topics in this section explain APM’s serialized resource settings, the tool usage cycle, and the rental process. What is a Tool Resource? A tool is an instrument that is used in the completion of a maintenance task. The tool is not “consumed” by the work order. It is used and then returned to inventory to be used by another job. Tools can be special hand tools, calibration devices, vibration analysis tools, and other predictive maintenance measuring devices. Equipment such as cars, trucks, and cranes can also be defined as tools if the equipment is required to complete maintenance work. You can track the usage costs for tool resources by defining a usage cost for a period of time. Costs of tool usage can be charged to a work order or asset. When a transaction for tool issue or usage crosses sites that use different currencies, the cost of the tool is charged in the currency of the site that uses the tool. You can create a separate warehouse and maintain an inventory of tools, for example, in a tool crib or a garage. The Tool Usage Cycle The tool usage cycle consists of the following steps. This cycle is repeated each time a tool is used: • The need for a tool is identified as a work order task requirement or requisition line. • The work order is scheduled (optional). • The tool is issued from the warehouse. • When the work is complete, the tool is returned to the warehouse and usage is reported. The work order task is charged based on the amount of time the tool was used. When a transaction for tool issue or usage crosses sites that use different currencies, the cost of the tool is charged in the currency of the site that uses the tool. What is Rental Equipment? Equipment rentals are basically tools rented from a supplier. They can be instruments, hand tools, or any equipment that is rented from a supplier to assist in the completion of a work order. A supplier must be set up to supply the rental equipment. At the end of the job, the equipment is returned to the supplier. The cost of the equipment is based on a hourly/daily/weekly rental rate. The Equipment Rental Process The equipment rental cycle consists of the following steps: • The need for the tool is identified as a requirement on a work order task. • A purchase order is created. The purchase order is identified as a rental type order. • The work order task is scheduled (optional). • The equipment is received from the supplier. • When the work is complete, the equipment is returned to the supplier and the work order task is charged based on the time the equipment was rented.