Overview of Risk-based Inspection Analysis

“Risk-based inspection is a risk assessment and management process that is focused on loss of containment of pressurized equipment in processing facilities due to material deterioration. These risks are managed primarily through equipment inspection” (American Petroleum Institute, Risk-based Inspection, API Recommended Practice 580).
Risk analysis is essential to the RBI process and involves the systematic use of information to identify sources and to estimate the risk. Information can include historical data, theoretical analysis, and informed opinions. Analysis therefore requires a team of people from a range of technical disciplines. The RBI process includes the following stages:
The outcome of the RBI process is the linkage of risks with appropriate inspection or other risk mitigation activities to manage the risks. The RBI process can generate:

Benefits of RBI Analysis

RBI analysis is used by organizations to select cost-effective and appropriate maintenance strategies, inspection tasks, and techniques to shift from reactive to proactive maintenance. The purposes of RBI include:

Quality of Information

A risk-based approach requires that the quality of the information used is tested and validated. As information is validated, risk is decreased.
Key information is generated from the asset design, operational experience, inspection records, the knowledge of the deterioration mechanisms and the rate at which degradation (deterioration) takes place. Inspections can then be planned using inspection methods that can detect the type and level of deterioration expected.
Risk changes with time because equipment conditions are physically changed or because new information becomes available.

RBI Team

For RBI analysis, information from several functions and disciplines is often needed. This information should come from experts such as Corrosion and Process Engineers, Inspectors, Maintenance Engineers, and Operators. These individuals work as a team to assess the probability and consequences of equipment failure and to develop an inspection plan.
The RBI team members must be able to demonstrate technical knowledge in the following areas:
The RBI team must include a Facilitator, a leader who manages the team and is responsible to ensure that an appropriate RBI plan is developed.
Additional RBI team members typically include:

RBI Process

The analysis team uses APM RBI tools to record the following tasks in the RBI process:

Damage Mechanisms Library

The damage mechanisms library is used to define generic failure modes outside of the context of an RBI analysis. When performing RBI analyses, the analysis team can browse the library, select failure modes, and add them to the analysis. Once a failure mode is copied to the analysis, the team is guided by the information on it. In most cases, they can change the information as needed.
Note: The damage mechanisms library contains only RBI failure modes, and they can be added only to RBI analyses.

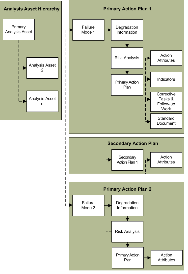
Components of the RBI Analysis

Here are the components of an RBI analysis in APM:
To perform risk-based inspection analysis, the analysis team:

Referencing SAP Plant Maintenance Objects in RBI Analyses

When APM has been configured to interact with an SAP Plant Maintenance system, the SAP Portal view is added to sites. Additional or replacements tabs are available on the Assets, Reliability Program, and Work Management views.
The SAP Portal view provides the following tabs and sub-tabs:
Task ListsGeneral, Functional Locations, Equipment, and Operations
Maintenance ItemsMaintenance Items, Functional Location Object Lists, and Equipment Object Lists,
NotificationsNotifications, Items, Causes, Tasks, and Activities
Maintenance OrdersOrders, Operations, Object Lists - Functional Locations, Object Lists - Equipment, and Costs
Planning SummariesFunctional Locations and Equipment
Monthly planning summaries list functional locations and equipment and provide counts of their downtime, recorded and completed notifications, planned and unplanned maintenance orders, and more. Summaries tabs are available in the Assets, Work Management, and SAP Portal views.
When an APM asset references either an SAP equipment or functional location, information about the SAP object is available in the Asset window. Select the Properties view and SAP tab to view the reference. Select the SAP Properties view to see detailed information about the SAP object. Similarly, in the SAP object’s window, the Asset Properties view displays information about the asset that references it.
Similar information is available in Standard Task and Maintenance Item windows. And when a checksheet is created from a standard task linked to an SAP maintenance item or task list, the standard task’s SAP information is copied to the checksheet. You can view it in the Properties view, Source tab.
For several SAP objects, the property window’s Usage view contains tabs that list associated APM objects: checksheets, standard tasks, action plans, and proposed tasks. These tabs are available for maintenance items, maintenance plans, general task lists, equipment task lists, and functional location task lists.
For example, a reliability engineer can reconcile the action plans developed in a strategy development analysis with actual maintenance items in SAP. When creating action plans, the engineer browses the SAP data, using filters to narrow the search for a maintenance item that matches the action plan. When the item is selected, its number is recorded in the action plan for later reference, and the engineer can then mark the action plan as “Implementation completed”. At any time, APM users can view details about the referenced maintenance item by double-clicking its icon to open a properties window. These interoperability features help users to quickly and accurately ensure that their action plans are properly implemented in SAP, without having to flip back and forth between systems.
Tip: Interoperability settings at the enterprise and site levels determine the SAP information available on sites. In the Enterprise window, Integrations view, you can create interoperability profiles to be assigned to individual sites. Profile settings determine if SAP objects, APM objects, or both are available in the site’s Reliability Program and Work Management views. In the site’s interoperability settings, you can select the plants used to filter lists of SAP objects.

Referencing SAP Objects in Analyses

In a strategy development analysis, SAP Plant Maintenance objects are available in three locations:
When action plans are updated from the Feasibility evaluation, the proposed task is referenced in the SAP Tasks tab.
In the action plan’s Details area, SAP information (System condition and Work center) can replace APM information (Operating condition and Maintenance group).
For information about viewing, filtering, and browsing SAP objects, see Viewing SAP Plant Maintenance Data in APM.
For information about setting up interoperability, see APM Interoperability Guide for SAP Plant Maintenance.